Jump to Navigation
Jump to Main content
About
最新消息
活動
出版品
關於我們
山林水土
環境污染
能源轉型
永續花東
環境民主
綠色經濟
搜尋
山林水土
環境污染
能源轉型
花東發展
環境民主
綠色經濟
About
訊息
活動
出版品
關於我們
Stay
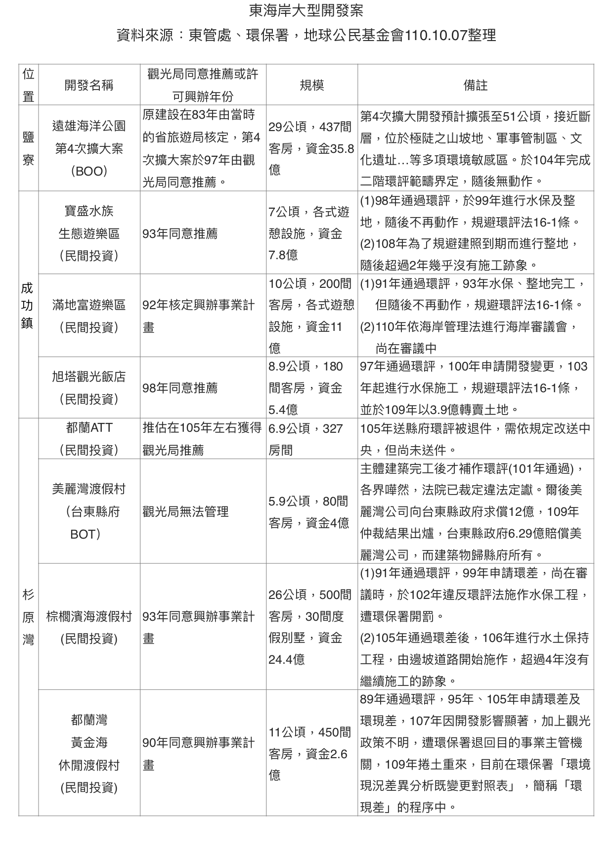
當脆弱生態遇上觀光衝擊:東海岸開發清單
您在這裡
首頁
»
永續花東
»
海岸開發
2021 年 10 月 07 日
您在這裡
首頁
»
永續花東
»
海岸開發
分類:
海岸開發
議題介紹
海岸開發
5/28【花蓮現場志工聚會】山進不去,人不進來,觀光怎麼辦?
環評沒有海域生態調查、沒有部落溝通——都蘭不要ATT!
忽視地方需求、草率送審環評的土地炒作遊戲——都蘭ATT渡假村開發案
捍衛海岸法,駁回炒地開發,讓滿地富告別東海岸!
滿地開發富了誰?讓海岸管理法發揮功能,把關大規模海岸開發
請升級或更換其他瀏覽器
本系統已提升網路傳輸加密等級,IE8及以下版本將無法支援。為維護網路交易安全性,請升級或更換至右列其他瀏覽器。