請還給東部應有的山林正義
您在這裡
您在這裡
太魯閣峽谷中美麗紋路的大理岩,既是花東重要觀光地標,也代表着水泥業覬覦的石灰岩地質。台灣的水泥原料,多來自宜花東地區中央山脈東翼的露天大理石礦場,業者從民國60年代即陸續開始進駐,到80年代政府大力推動產業東移,劃定了水泥特定專用區(和平工業區)。在經濟部長期的扶持下,如今花東地區最高產值並非觀光,而是水泥相關產業。
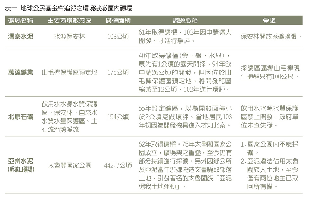
表一所列舉本會追蹤的礦場案例,皆歷史悠久而位於法定環境敏感區域。其中,保安林雖禁止伐木,卻未限制採礦,導致潤泰水泥(見圖一)在水源涵養保安林開採四十年;國家公園在所有敏感區類別中律法最嚴明,但位於太魯閣的亞泥礦場(見圖二),只因設立時間早於國家公園,至今無法令其於停採;飲用水水質水量保護區明文禁止採礦,然而不知是刻意還是業務疏失,竟造成北原石礦(見圖三)業者於保護區違法開挖;至於相當貼近文資法列管珍稀山毛櫸植群的萬達礦業(見圖一),由於林務局遲未依法公告保護區範圍,業者便以此為由執意開發。綜上所述,過去礦權許可以經濟發展導向為主,缺乏環境把關機制,致使今日產生許多難解的法令矛盾。

(圖一)潤泰與萬達礦區敏感區圖

(圖二)亞泥礦區敏感區圖

(圖三)北原石礦敏感區圖
這些露天礦場造成山坡地裸露長達三、四十年,即便植生復育成效也有限。四十年前礦場現地不可能有田野調查資料,如今人們再也無法得知,開挖後水土究竟有何變化,以及對環境敏感區的影響。民國七十年代以來,政府開始調查、劃設環境敏感區,但對老礦場問題的逃避,使一切顯得荒謬。除非內政部、林務局、經濟部等相關單位願意正視,開始共同檢視密密麻麻的相關法規並逐條修正,否則資源保護與土地開發的衝突依然持續。

多數礦區屬於環評法前案 環境影響難以得知
台灣的大型礦區不只早於敏感區的設立,更遠早於環評法的公告,因此存在數十年而未曾進行環評。環評法於84年發佈時,台灣早年經濟起飛期間推動的十大建設以及其它大型開發案,多已完成或正建設中,不可能重新環評,頂多做些污水、噪音處理的末端配套措施。為了處理這尷尬的情形,環保署採取既往不咎作法—環評法公告時已開始施工的案件,提出環境調查報告備查即可;而環評法公告前已完成建設之案件,不需再環評。其時,大型礦場早都完工,加上一次就能申請到二十年的礦權,業者有恃無恐,它們幾乎如中華民國一樣老,且隱匿東部深山。至於76年才升格獨立的環保署,卻似個孩子,能處理西部平原上的工廠汙染糾紛就要偷笑,更別提管得動老礦場。再者當年水泥業等同黑道,恐怕誰也沒能力叫他們送環評。
近年環評法加嚴,欲擴建的礦場陸續送了環評資料,透過環保署資訊公開的程序,民眾才得以一窺礦場的情形。然而這類環評書多半缺乏實質意義,譬如在礦場數十公頃光禿禿的裸露岩盤進行動植物現況調查,或於數公里之遠的溪流分析水質變化。真不知一個既存已久的開發建設,究竟該如何評估「環境影響」?這些報告大多無助於實質問題分析,業者和反對礦區的民眾當然只能各以主觀感受來爭論礦場對環境的影響。礦場位於敏感區到底是後果不堪,或者其實影響不顯著?以目前台灣政府投入的微薄調查資源,恐怕永遠無從得知了。
林業用地逕行容許採礦 國土計畫失靈
政府長期縱容加上法規主動退讓,環境敏感區遇到採礦形同虛設,非但如此,連國土計畫都獨厚水泥業者。一般而言,開發案除了環評之外,若面積過大涉及變更使用分區或使用地,還必須取得營建署區域計畫委員會的開發許可。然而我們所遇到的每一個採礦案,沒有任何一個案件需要送進區委會審查,這是為什麼?
區域計畫的基本架構是以「使用分區」管制「使用地」、「使用地」管制「設施」三層級的方式來引導土地使用。例如特定農業區內允許編定農牧用地,農牧用地則容許農舍、農作設施等,科學園區要在此開發,必須通過區委會審查,將分區變更工業區,才能合法取得工業用地,否則就是所謂的違章工廠。但若開發案不涉及變更分區或用地,便不需審查即可開發。
然而仔細檢視法規,會發現一件非常詭異的事情:「林業用地不允許農作,但竟然容許採礦!」而目前幾乎所有礦區都是向林務局的國有林班地租地,林班地只編定為林業用地,這代表採礦開發可以不用變更分區和用地,無論面積大小、有無位於環境敏感區,都可直接從區委會審查逃脫,這是多麼荒謬的規定!明明使用地類別中就有所謂的「礦業用地」,實際上業者卻完全不需變更以接受國土計畫的審核,全台所有各類型的開發案,獨獨採礦是如此,這已不是歷史共業的問題,而是圖利和包庇。


(圖四)非都市土地使用管制規則 修法前後對照圖
法外之地踩煞車 全國區域計畫是關鍵
營建署為銜接國土計畫法,去年公告全國區域計畫,將區域計畫分成兩層級,中央制訂上位指導原則,實質牽涉土地使用的規劃權則下放地方政府,未來位於環境敏感區的土地變更會更加嚴格。然而只要「林地容許採礦」的後門還在,採礦案仍然不需進入審查體制,全國區域計畫再怎麼立意良善都遏止不了礦場巨獸繼續吞噬山林。
亡羊補牢猶未晚,全國區域計畫現正進行修正案審查,這是一個由國土計畫帶頭,全面檢視各項法令的最好時機。我們在此嚴正呼籲營建署,檢討「非都市土地使用管制規則」,禁止林業用地採礦,後續擴建的礦場必須依法變更為礦業用地或特定專用區,比照所有開發案進入區委會審查(如圖四),徹底解決現今環境敏感區採礦的體制黑洞。
東部因為中央山脈長期的阻隔,型塑出與西部截然不同的發展模式,很多人僅認為東部保留了臺灣僅存的好山好水,殊不知在陳舊偏袒的法令背後,採礦早已成為東部不可承受之重。西部瘋狂炒房炒地,建案雨後春筍的推,用水泥填滿河川和海岸,在區域發展不均的情形下,東部就只能毀林挖山來販賣命土。阻止環境敏感區採礦只是第一步,徹底檢討台灣營建業、公共建設浮濫使用水泥的現況,控制總量,才是正本清源之道,請還給東部遲來的環境正義。

